通知公告CompanyNews

首页 > 新闻中心 > 通知公告 > 关于2025年“合肥通”七类优惠卡年审的通知

新闻中心

InformationCentre

关于2025年“合肥通”七类优惠卡年审的通知

发布时间:2025-10-29 14:18 信息来源: 阅读次数:

    为贯彻落实市政府相关惠民政策,并依照“合肥通”卡相关管理规定,现就2025年“合肥通”低保成人卡、伤残军人卡、军队离退休卡、残疾人卡、社会关爱卡、礼遇关爱卡及消防优待卡等优惠类卡种年审有关事项通知如下:

一、年审所需资料

    1.低保成人卡:携卡和相关合肥市低保证明材料(低保审核确认通知书或合肥市低收入人口审核确认告知书或低保证)以及低保金存折(低保金需领至2025年第三季度)、身份证、户口簿。

    2.伤残军人卡:携卡及残疾军人证、身份证;因公伤残的人民警察凭伤残警察证、身份证。

   3.军队离退休卡:携卡及部队离休证或退休证、身份证。

    4.残疾人卡:携卡及身份证,十八岁以下未成年无身份证的可凭户口簿;也可通过“合肥通卡”APP进行自助线上年审。

    5.社会关爱卡:携卡及身份证,十八岁以下未成年无身份证的可凭户口簿;也可通过“合肥通卡”APP进行自助线上年审。

    6.礼遇关爱卡:携卡及身份证;也可通过“合肥通卡”APP进行自助线上年审。

    7.消防优待卡:携卡及身份证;也可通过“合肥通卡”APP进行自助线上年审。

二、年审时间、服务网点等相关事宜

    1.年审时间:2025年11月1日至12月31日。

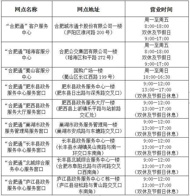
    2.服务网点:

    3.合肥城市通卡股份有限公司客服热线:0551--62851595(8:00-17:30)。

    4.年审通知查询网址:

  ①合肥城市通卡股份有限公司:https://www.hfykt.com/。

  ②合肥公交集团有限公司:http://www.hfbus.cn。

    5.残疾人卡、社会关爱卡、礼遇关爱卡、消防优待卡的用户也可通过“合肥通卡”APP进行自助线上年审(线上办理年审的用户手机需支持NFC功能)。

三、注意事项

    1.已不符合持卡条件的,年审将不予通过,年审未通过的可办理退卡。

    2.年审逾期:

    ①自2026年1月1日起:伤残军人卡、军队离退休卡、残疾人卡、社会关爱卡、礼遇关爱卡、消防优待卡如年审逾期将无法享受免费乘车;低保成人卡如年审逾期将不享受低保乘车优惠。

    ②各类优惠卡凭年审所需资料,可随时补审,恢复卡内原信息。

    3.2025年2月13日(含当日)后新办的残疾人卡,无需参加年审。

    4.2025年10月1日以后新办的低保成人卡、伤残军人卡、军队离退休卡、社会关爱卡、礼遇关爱卡及消防优待卡,均不需参加本次年审。

    特此通知。



                                                          合肥城市通卡股份有限公司

                                                                  2025年10月29日